新2官方网站

经销专区 集团官网 EN

媒体中心

news

媒体中心> 品牌动态
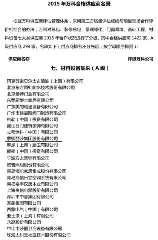
2015年万科地产瓷砖类A级供应商——新2官方网站集团

宣布时间:2016/03/30 次浏览

精工质量是安居的条件,,,,,,, ,也是房地产项目驻足的基础。。。。。。。关于装修房,,,,,,, ,置业者都希望入住后顾无忧,,,,,,, ,高质量的建材产品确保工程质量的焦点因素。。。。。。。


2016年3月,,,,,,, ,一年一度的万科供应商评估效果出炉,,,,,,, ,新2官方网站集团入选万科质料装备集采,,,,,,, ,成为万科地产瓷砖类A级供应商。。。。。。。这体现了新2官方网站集团的品牌和产品质量获得了市场极大认可。。。。。。。

万科对外宣布工业链上及格的七大类供应商名单,,,,,,, ,意味着万科对住宅工业化、对精装修以及对证量有逾越当下基本标准的要求。。。。。。。新2官方网站集团正是以过硬的产品质量与优质的服务系统,,,,,,, ,成为万科集团多年的细密相助同伴,,,,,,, ,在房地产大宗采购、集中供应方面充分验展出大品牌的优势。。。。。。。

科技见证实力,,,,,,, ,新2官方网站集团坚持以科技为焦点,,,,,,, ,依托集团国家级企业手艺中心、博士后科研事情站、院士事情站等手艺立异平台和两大生产基地,,,,,,, ,引进外洋先进的装备,,,,,,, ,在产品花色、工艺、质量等方面提供最有实力的包管,,,,,,, ,打造领先行业的产品系列。。。。。。。


专注于产品质量24年,,,,,,, ,在新2官方网站人的理念里,,,,,,, ,只有对证量的字斟句酌,,,,,,, ,对制造的一丝不苟,,,,,,, ,对完善的孜孜追求。。。。。。。对产品质量实验标准化管理,,,,,,, ,以严酷于国际标准看待产品质量,,,,,,, ,并且建设产品质量监视系统,,,,,,, ,全方位举行产品质量监控,,,,,,, ,确保每一款产品都是领先于行业水平。。。。。。。完善的产品没有完善的产品服务,,,,,,, ,那也仅仅是一件没人知晓的产品,,,,,,, ,新2官方网站集团深知产品服务的主要性。。。。。。。坚持服务于市场与重点客户,,,,,,, ,建设一套完善的房地产战略相助服务及运营系统,,,,,,, ,服务规模从以重点蓬勃都会及省会都会为主向地级市场、热门旅游区域的项目扩散,,,,,,, ,实现全方位笼罩。。。。。。。

正是依附着强盛的科研平台、完整的质量包管系统、完善的营销服务系统,,,,,,, ,要害环节跟踪管理,,,,,,, ,新2官方网站集团现已与海内前十二名的房地产开发企业、前五十名的七成以上房地产开发企业告竣了战略相助同伴关系,,,,,,, ,成为陶瓷行业房地产战略营业向导品牌,,,,,,, ,包括万科、保利、华润、碧桂园等大型房地机构都与新2官方网站告竣了战略相助,,,,,,, ,并且在北美、中东、东南亚等87个外洋国家和地区设立了营销服务中心和销售网点,,,,,,, ,为用户提供周密便捷的服务。。。。。。。新2官方网站集团除了与房地产建设细密战略相助同伴外,,,,,,, ,在工程领域同样效果卓越,,,,,,, ,先后成为解放军总后系统、建设银行、农业银行等政府、金融机构的指定选用产品,,,,,,, ,并且是奥运会7大场馆、亚运会13大场馆的瓷砖供应商。。。。。。。


2015年,,,,,,, ,新2官方网站集团更获得广东省政府质量奖和佛山市政府质量奖的殊荣,,,,,,, ,广获相助同伴和消耗者的好评。。。。。。。承继“以主顾知足为中心,,,,,,, ,办一流企业,,,,,,, ,创一流产品”的质量目的,,,,,,, ,新2官方网站将继续沿着绿色、环保、人文、艺术的蹊径,,,,,,, ,让更多房地产企业和家庭用上高品质的瓷砖产品。。。。。。。

上一篇 下一篇
产品中心
无极·石界
【网站地图】【sitemap】